20万轻松拿下伟德体育- 伟德体育官网- APP下载二层简欧别墅!10套布局+露台设计农村建房省心首选

发布日期:2026-04-01 14:43:18 浏览次数:

  伟德体育,伟德体育官网,伟德体育APP下载,伟德体育网站,伟德体育网址,伟德体育注册,世界杯直播简欧式风格一直是建房里的大热之选,造型大气好看不说,关键是特有气质,很贵气。相较于传统的欧式别墅的超大占地面积,简欧式的房子更加小巧,非常适合农村百来平的宅基地。在保留经典的老虎窗和欧式立柱的基础上,最大程度简化房子的外部装饰,更加简约整洁,建造工艺简单,品质乡村生活二层简欧别墅,10个不同布局,2025农村自建房精致外观抢手户型其实对于大部分人来说建个2层小别墅最适用,相对3层来说不仅造价更经济,而且家里人口不多的线楼的空间。一直以来二层的小户型,都是农村自建房的主力军,因为施工简单、造价低,又满足很多地方政策下的建房要求,所以建的人最多

  如今的年轻人,不仅向往高楼满地的大城市,也希望能在老家盖上一栋舒适的房子。不需要多高,盖上小二层够住就行。这样在老家的爸妈养老环境有提高,忙碌之余向往乡村惬意的生活的自己也能拥有一个休息的居所。今天农村小别墅设计师就推荐这套经济适用型的二层简欧乡村小别墅,一共有10个方案,可能他的外观不是那么的很豪华,但是居住的便利和舒适性绝对没得说。以下每套图纸都有详细的尺寸,还根据你的要求修改调整内部布局尺寸等,也可以根据你的地基要求量身定做设计,要图纸微我

  抛去繁复的细节和装饰,仅以建筑本身的材质衬托房子的完美品质,简欧式的风格十分简约大气。很惊艳的一款二层小楼,但是惊艳的不是他的霸气,而是他的清新淡雅之气;建筑户型方正,造型别致,入户设走廊,二层设露台;建筑装饰以简洁为主,基线用仿石墙面砖,一层用小块墙面装,二层用外墙漆,搭配效果出众,建筑窗型设计优美,宽敞明亮。建筑设计尺寸:开间10.1米,进深9.3米,高颜值二层简欧别墅,精致外观10个不同布局,过品质乡村生活2024农村自建房抢手户型

  平面布局图:客厅与餐厅相连,增加室内空间,优化空间使用率。客厅与餐厅相连,增加室内空间,优化空间使用率。

  2.主卧设有独立卫生间,居家生活更加便捷舒适;书房和大露台的设计实用而贴心,既能满足日常的生活需求,又有空间可以进行休闲娱乐活动。

  本套图纸有施工图64张包建筑结构水电施工效果全套图纸,每套图纸我们都是包打印(效果图为彩图,施工图为A3大图),快递包邮,无电子版

  简欧式风格4个卧室2卫 农村别墅这样的两层小洋楼,占地小实用价值高,值得拥有

  本套图纸有施工图64张包建筑结构水电施工效果全套图纸,每套图纸我们都是包打印(效果图为彩图,施工图为A3大图),快递包邮,无电子版

  简欧式风格3个卧室2卫 多年后新农村建设,家家户户欧式小洋楼,真是全民奔小康!

  本套图纸有施工图64张包建筑结构水电施工效果全套图纸,每套图纸我们都是包打印(效果图为彩图,施工图为A3大图),快递包邮,无电子版

  本套图纸有施工图64张包建筑结构水电施工效果全套图纸,每套图纸我们都是包打印(效果图为彩图,施工图为A3大图),快递包邮,无电子版

  简欧式风格5个卧室4卫 20万就能建二层农村自建房别墅,实用又漂亮,你更喜欢哪一套

  本套图纸有施工图64张包建筑结构水电施工效果全套图纸,每套图纸我们都是包打印(效果图为彩图,施工图为A3大图),快递包邮,无电子版

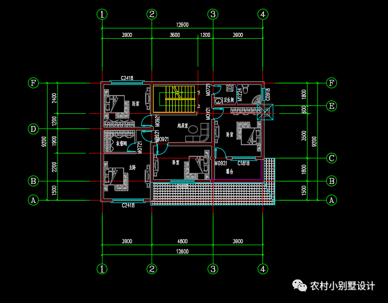
  二层::2个卧室,(其中主卧带私卫) 一个书房,一起居室,一公卫,一露台

  本套图纸有施工图64张包建筑结构水电施工效果全套图纸,每套图纸我们都是包打印(效果图为彩图,施工图为A3大图),快递包邮,无电子版

  一层:一个卧室,一个餐厅,一个厨房(带烤火区),一个卫生间,一客厅,带堂屋

  本套图纸有施工图64张包建筑结构水电施工效果全套图纸,每套图纸我们都是包打印(效果图为彩图,施工图为A3大图),快递包邮,无电子版

  本套图纸有施工图64张包建筑结构水电施工效果全套图纸,每套图纸我们都是包打印(效果图为彩图,施工图为A3大图),快递包邮,无电子版

  本套图纸有施工图64张包建筑结构水电施工效果全套图纸,每套图纸我们都是包打印(效果图为彩图,施工图为A3大图),快递包邮,无电子版

  本套图纸有施工图64张包建筑结构水电施工效果全套图纸,每套图纸我们都是包打印(效果图为彩图,施工图为A3大图),快递包邮,无电子版

  在这里没有城市的喧嚣,没有市井的扰攘,如同一本翻开的彩页童话,时光流经这里,都会变得缓慢而斑斓。春看花开,夏听蝉鸣,秋扫落叶,冬咏梅花,足矣!

  总之:有山,有水,有花草和你,日出而作,日落而息。就这样在现世的纷繁里,找一片安稳,寻一片宁静。大概这才是我们理想中的生活,而我们也正在为这样的生活而努力...2024回家过年就和家人商量盖一栋这样的农村别墅自建房设计返回搜狐,查看更多